LP6284

屏幕显示电源
附件下载

主要特点

输入电压 (V)
2.5~5.5
输出电压(V)
Vin-16
工作频率(Hz)
640K/ 1.2M
限流值(mA)
2000
效率 (%)
92
特点
AVDD, VGH,VGHM, LDO, Vcom OP, Reset
封装
TQFN-24 (4*4)
  • IP66高防护,支持户外安装
  • 交直流二级防雷,主动消除雷击隐患
  • 支持直流拉弧检测功能,准确分辨异常电弧,避免火灾
  • 智能IV诊断,可精确定位组串故障
  • 支持故障录波,实时观测并记录逆变器交流侧电压、电流波形,减少本地运维成本
  • 支持RS485/WiFi/4G/Bluetooth,手机/电脑智能监控,随时随地操作更便捷
 
技术参数(产品仍在持续更新中,如有升级恕不通知)
概述
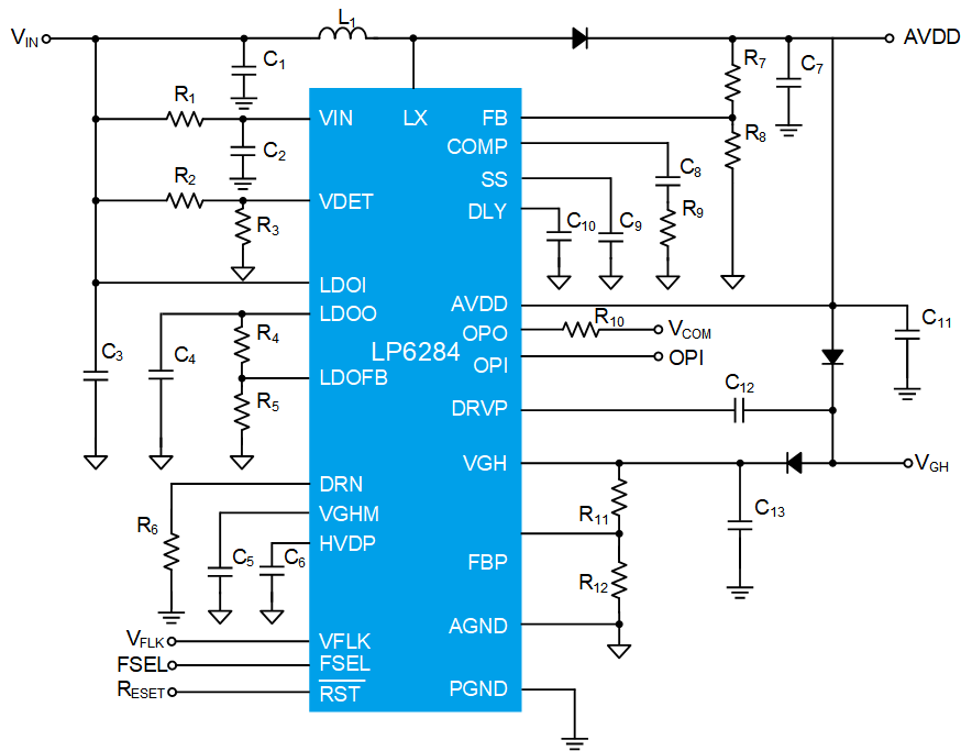
The LP6284 includes a high-performance boost regulator, a low dropout linear regulator (LDO), a gate pulse modulator (GPM), a voltage detector, a VCOM buffer (unity-gain OPA), and a VGH charge pump controller for active matrix TFT LCDs.
The converter is a high switching frequency (640kHz or 1.2MHz) current-mode regulator with an integrated 16V N-Channel 0.2Ω MOSFET that allows the use of ultra-small inductors and ceramic capacitors. It provides fast transient response to pulsed loading while achieving efficiency over 90%.
The low-dropout (LDO) linear regulator can supply up to 350mA current while input voltage is 3.3V. It is suitable for the supply voltage of the timing controller.
The Unity-Gain buffer can drive the LCD VCOM voltage that features high short-circuit current, fast slew rate and rail-to-rail inputs and outputs.
The VGH charge pump controller provides regulated TFT Gate-On voltage. The regulation of the positive charge pump is generated by the internal comparator that senses the output voltage and compares it with an internal reference.Other features include thermal shutdown protection and under-voltage lockout (UVLO). The LP6284 is available in a space saving QFN-24 (0.5mm pitch) package.
应用
◆TFT LCD TV
◆TFT LCD Monitor
数据参数
数据参数
输入电压 (V)
2.5~5.5
输出电压(V)
Vin-16
工作频率(Hz)
640K/ 1.2M
限流值(mA)
2000
效率 (%)
92
特点
AVDD, VGH,VGHM, LDO, Vcom OP, Reset
封装
TQFN-24 (4*4)
特征
特征
◆Wide VIN Range: 2.5V to 5.5V
◆640kHz/1.2MHz Current-Mode Boost Regulator
◆Fast Transient Response to Pulsed Load
◆Adjustable Output Voltage (±1%)
◆Built-In 16V, 2A, 0.2Ω N-MOSFET
◆High Efficiency Up to 90%
◆Programmable Soft-Start
◆Low Dropout Voltage Linear Regulator
◆Maximum Output Current : 350mA
◆Adjustable Output Voltage : 1.5V to VIN −0.5V( ±1.5%)
◆GPM Controller with Adjustable
◆Power-On Sequence Control
◆Power-On Delay and Falling Time
◆Flicker Compensator
◆Low Voltage Detector
◆Programmable Detecting Voltage (±2%)
◆Programmable Delay Time
◆Unity-Gain Operation Amplifier for VCOM Buffer
◆Charge Pump for VGH regulation
◆Under-Voltage Protection
◆Over-Temperature Protection
◆Available in QFN-24 (4×4mm)
◆RoHS Compliant and Halogen Free
◆Pb-Free Package
TOP